中国政府网
新疆政府网
巴州政府网
河北沧州市政府网
登录
注册
首 页
政务动态
政务公开
政务服务
政民互动
魅力轮台
专题专栏
涉农补贴
网站导航
中央要闻
自治区要闻
轮台要闻
公示公告
图片新闻
热点导读
天气预报
政府信息公开指南
政府信息公开制度
基层政务公开标准目录
法定主动公开内容
政府信息公开年报
依申请公开
法人办事
个人办事
便民服务
新疆政务服务网(轮台县)
县长信箱
网上调查
意见征集
在线访谈
轮台概况
行政区划
资源概况
历史沿革
地貌与气候
轮台风光
法治政府
新疆互联网违法和不良信息举报中心
轮台政府网站工作年度报表(2024年)
部门权责清单
新疆维吾尔自治区互联网+督查
关于征集影响营商环境建设问题线索的公告
国务院“互联网+督查”
普法专栏
@国务院 我来说
涉企行政检查公示专栏
2025全国两会专题
当前位置:
首页
/
政务公开
/
法定主动公开内容
/
基础信息公开
/
基层政务公开事项
/
重大建设
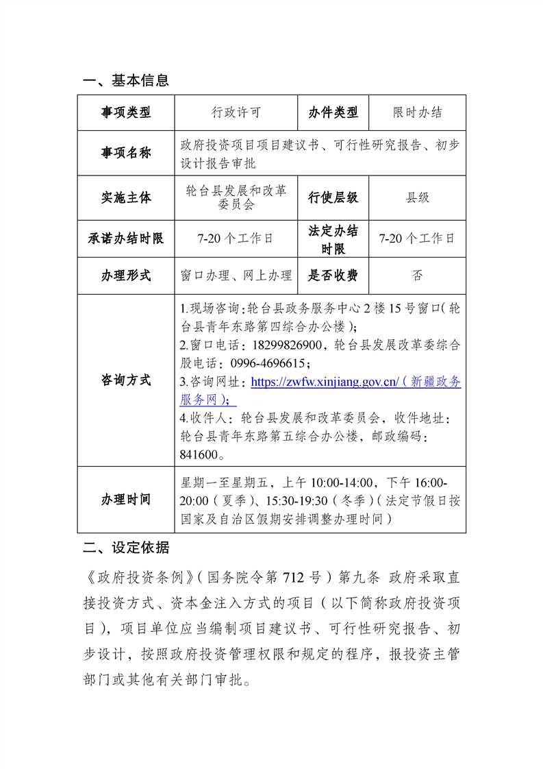
轮台县政府投资项目审批办事指南
发布日期:2025-01-19 18:52
来源:县发改委
浏览量:
打印
字体:【
大
中
小
】
微博
微信